Specifications
Specifications
Status of this Document
- This Version: v1.0
- Previous Version: 1.0rc1
Editors
Editors:
- Hugh Cayless
- Thibault Clérice
- Jonathan Robie
- Ian Scott
- Bridget Almas
Published by the editors under the CC-BY 4.0 license.
How to cite:
APA:
Cayless, H., Clérice, T., Jonathan, R., Scott, I., & Almas, B. Distributed Text Services Specifications (Version 1.0) [Computer software]. https://dtsapi.org/versions/v1.0`
Bibtex:
@software{Cayless_Distributed_Text_Services,
author = {Cayless, Hugh and Clérice, Thibault and Jonathan, Robie and Scott, Ian and Almas, Bridget},
license = {CC-BY-4.0},
title = ,
url = {https://dtsapi.org/versions/v1.0},
version = {v1.0}
}
Introduction
The Distributed Text Services (DTS) provides a standard way for clients to interact with collections of documents. A standard API allows users to access many text collections using the same client software. It also allows editors to publish text collections in a usable way that existing clients can process.
The DTS specifications was built for supporting TEI documents, but can support any kind of textual document.
Structure
The Distributed Text Services API implements one root Entry point and three different endpoints:
- Navigation across texts is supported by the Collection Endpoint
- Navigation within a text is supported by the Navigation Endpoint
- Retrieval of complete or partial texts is supported by the Document Endpoint
Concepts
General vocabulary
- Collection: a named aggregation of digital
Resources. Collections may contain other Collections or Resources. - Resource: A document
- Citable Unit: A portion of a Resource identified by a reference string.
Citation Tree
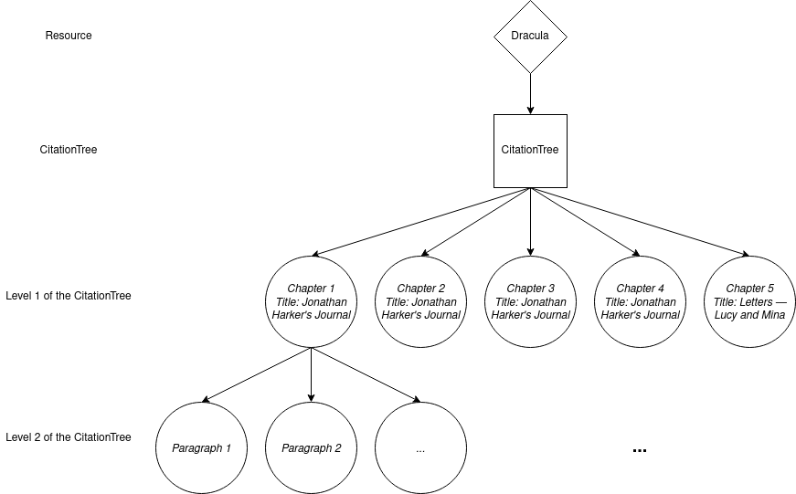
When discussing a text, it is common to use labels to identify sections of the text. When referring to pages, for example, we might identify them with numbers. In other situations we might divide the text into logical structures that are hierarchically organized. For example, we might identify “Paragraph 4” within “Section D” which falls within “Chapter 1.” In both cases, these structuring labels form citation trees, though with different depths. (A depth of 1 for “pages” and a depth of 3 for “chapter”/”section”/”paragraph.”).
A Citation Tree in the DTS specification is a model for interpreting references. Each Citation Tree maps the possible hierarchical relationships between different kinds of reference identifiers in a given document.
The depth of a citation tree can be uneven. In a Ph.D. thesis, for example, the introduction may not be subdivided, while a chapter will often have subdivisions.
It can be that the same text can be discussed using more than one different structuring hierarchy. In the context of a text that has both been printed and made available online, it is not rare to find people referring to the printed version by “page” and the web version by “paragraph.” These competing citation trees can often lead to confusion.
Taking the novel Dracula, the text can be modeled as follows:

About URI Templates
The Distributed Text Services specifications reuse the RFC 6570 for defining the syntax of URI templates used to build URL on the API in its various endpoints.
The RFC 6570 provides a variety of ways to describe URIs “query parameters” using template. IN RFC 6570, parameters are wrapped in {}. Multiple parameters may be wrapped together using , to join them. Parameters can be prefixed so that their resolution is the following:
Example values are: the
varparameter has a value “value”,xhas the value “1024”.emptyis empty,nullis known to the processor to be nullable and has the null value.
| Example Template | Expansion |
|---|---|
| {var} | value |
| {/var} | /value |
| {;var} | ;var=value |
| {?var} | ?var=value |
| {&var} | &var=value |
| {/var,x} | /value/1024 |
| {?var,x} | ?var=value&x=1024 |
| {&var,x} | &var=value&x=1024 |
| {?var,x,empty} | ?var=value&x=1024&empty= |
| {?var,x,null} | ?var=value&x=1024 |
Source: Multiple value example from the RFC 6570
If you take the Collection endpoints, which is based around two main parameters, id and nav, a URI template using the query parameters MAY be: /api/dts/collection/{?id,nav} which provides for the client a way to build URLs such that /api/dts/collection/?id=https://en.wikisource.org/wiki/Dracula works.
URI Templates examples for static website
If a user were to define a Collection endpoint using static files, without any ability to parse query parameters, their URI template MAY be /api/dts/collection/{/id,nav*} which, in turn, helps build URLs such as /api/dts/collection/Dracula/children. Note such implementations limits the usage of identifier for Collection.@id to string, as any URL would break path parsing.
For endpoints with many optional parameters, such as the Navigation endpoint, a static implementation MAY look like /navigation/{resource}{;tree}{;down}{/ref,start,end}. As tree and down are optional parameters, there MUST be a way to understand their presence or absence. On the other hand, the parameters ref, start and end are mutually excluding, such that the definition of the URI template allows for using this syntax of the RFC 6570. For such a URI template, /navigation/resource/Dracula;down=-1/5 would produce the equivalent of /navigation/?resource=Dracula&ref=5&down=-1 with the tree parameter being undefined.
Conformance
This section defines the conformance requirements for DTS servers.
DTS does not define conformance requirements for clients. Any client that can use a DTS server successfully for its own purposes can be called a DTS client. Few clients will use all DTS features.
All DTS servers MUST implement all endpoints:
- Entry
- Collection
- Document
- Navigation
All DTS servers MUST implement all valid calls on these endpoints as documented, with one exception:
A Level 0 DTS Server need not support the start and end parameters
for the Navigation endpoint. It SHOULD raise an error if either of
these parameters are used in a request.
Note: Level 0 conformance allows minimal DTS implementations, including implementations created by generating static files.
A Level 1 DTS Server supports all valid calls as documented in this specification.
Entry Endpoint
A client MUST be able to retrieve the adress of the various endpoints at the root of the API. This endpoint provides this information.
Scheme for Entry Endpoint Responses
Everything that is not marked as Optional is mandatory.
JSON wide attributes :
@contextprovides DCT, TEI and DTS namespace prefixes
Item properties :
| Name | Type | Required | Description |
|---|---|---|---|
@id |
URI | Y | The identifier of the API, generally its URL. |
@type |
EntryPoint |
Y | Default Value: EntryPoint. |
dtsVersion |
string | Y | The version of the DTS specification providing the response. Default is “1.0”. |
collection |
URI Template | Y | Link to the Collection API endpoint. |
navigation |
URI Template | Y | Link to the Navigation API endpoint. |
document |
URI Template | Y | Link to the Document API endpoint. |
Response Headers
Responses from the Navigation endpoint should include an HTTP response header identifying the Content-Type of the response as application/ld+json.
| Key | Value |
|---|---|
| Content-Type | Content-Type: application/ld+json |
Example
{
"@context": "https://dtsapi.org/context/v1.0.json",
"dtsVersion": "1.0",
"@id": "/api/dts/",
"@type": "EntryPoint",
"collection": "/api/dts/collection/{?id,page,nav}",
"navigation" : "/api/dts/navigation/{?resource,ref,start,end,down,tree,page}",
"document": "/api/dts/document/{?resource,ref,start,end,tree,mediaType}"
}
Collection Endpoint
The collection endpoint is used for navigating collections. A collection contains metadata for the collection itself and an array of members. Each member is either a Collection or a Resource.
DTS does not specify any particular hierarchy of collections. A collection might provide all Resources in a flat collection or a collection hierarchy organized by geography, time, or any other convenient logical grouping. The same Collection or Resource may exist in more than one collection.
Scheme for Collection API Responses
The Collection endpoint can return two types of objects: Collection and Resource. The Collection object represents a collection of Resources or other Collections. The Resource object represents a single readable document. The properties of both object types are mostly identical, but the Resource object has additional properties.
Everything that is not marked as Optional is mandatory.
JSON wide attributes :
@contextprovides DCT, TEI and DTS namespace prefixes
Properties for Collection or Resource objects:
| Name | Type | Required | Description |
|---|---|---|---|
@id |
URI | Y | The identifier of the Collection or Resource. |
@type |
Collection or Resource |
Y | The type |
dtsVersion |
string | Y | The version of the DTS specification providing the response. Default is “1.0”. |
title |
string | Y | A name for the Collection or Resource. Additional names may be placed in dublinCore using title, e.g. for internationalization. |
totalParents |
int | Y | Total number of parent Collections or Resources. |
totalChildren |
int | Y (if @type is Collection) |
Total number of child Collections or Resources. |
description |
string | N | Short description of the Collection or Resource. Additional descriptions may be placed in dublinCore using description, e.g. for internationalization. |
member |
array | N | Contains members of the collection. |
dublinCore |
MetadataObject | N | Contains metadata following the Dublin Core Terms scheme. |
extensions |
MetadataObject | N | Contains any supplementary metadata following other schemes. |
collection |
URI Template | Y | Link to the Collection API endpoint for the Resource. |
navigation |
URI Template | Y (if @type is Resource) |
Link to the Navigation API endpoint for the Resource. |
document |
URI Template | Y (if @type is Resource) |
Link to the Document API endpoint for the Resource. |
download |
URI or array | N | A link or a key: value list of media type: link to downloadable versions of the Resource |
citationTrees |
array | N | A list of Citation Trees, outlining the types of citation in each of the Resources citation tree(s). |
view |
Pagination | N | A Pagination object for paginated responses. |
Additional properties for Resource objects:
| Name | Type | Required | Description |
|---|---|---|---|
mediaTypes |
array | N | An array of string identifiers for the response body media types (Content-Type values) supported for the Resource in Document endpoint queries. |
If a response is paginated the response object MUST include the view property with a Pagination object as its value.
MetadataObject Structure
In order to make metadata parsable across implementations of the APIs, we restrict the depth of properties in JSON-LD metadata objects.
A MetadataObject is an object whose properties MUST be defined.
Dublin Core Terms are already provided by the base @context of any DTS response.
For a MetadataObject that does not simply reuse the vocabulary defined in the global @context of the response object (e.g. dts:extension), a MetadataObject MUST have a @context property providing the definition of absent terms.
The values of this object’s properties MAY be:
- a literal that cannot be localized (such as
intorfloat), - a URI,
- an array of objects with
valueandlangproperties (langvalues MUST follow BCP 47), - an array of URIs.
Pagination Structure
| Name | Type | Required | Description |
|---|---|---|---|
@id |
URI | Y | The identifier of the current page of the collection. This should be the full URI for the current request including the pagination request parameter |
@type |
string | Y | the type of the object. Must be Pagination |
first |
URI | Y | The URI for the first page of the paginated result set |
previous |
URI | Y | The URI for the previous page of the paginated result set |
next |
URI | Y | The URI for the next page of the paginated result set |
last |
URI | Y | The URI for the last page of the paginated result set |
URI for Collection Endpoint Request
Query Parameters
The collection endpoint supports the following query parameters:
| Name | Type | Description | Methods | Constraints |
|---|---|---|---|---|
| id | URI | Identifier for a collection or document. | GET | |
| page | int | Page of the current collection’s members | GET | |
| nav | string | Determines whether the content of the member property represents parent or child items. |
GET | children (default) or parents |
Extensions
The extensions property is provided as a mechanism for DTS implementers to add properties that follow vocabularies other than DTS and Dublin Core. If an implementer wishes to use extensions and have its members be interpretable as RDF, then they MUST extend the DTS context to define any additional vocabularies used. Without such an extension, the contents of extensions will be discarded by RDF processors.
Examples
Root collection
This is an example of a top-level Collection that groups texts into 3 categories.
Example Request
/api/dts/collection//api/dts/collection/?id=general
Response
{
"@context": "https://dtsapi.org/context/v1.0.json",
"@id": "general",
"@type": "Collection",
"collection": "/api/dts/collection/{?id,page,nav}",
"dtsVersion": "1.0",
"totalParents": 0,
"totalChildren": 2,
"title": "Collection Générale de l'École Nationale des Chartes",
"dublinCore": {
"publisher": ["École Nationale des Chartes", "https://viaf.org/viaf/167874585"],
"title": [
{"lang": "fr", "value": "Collection Générale de l'École Nationale des Chartes"}
]
},
"member": [
{
"@id" : "cartulaires",
"title" : "Cartulaires",
"description": "Collection de cartulaires d'Île-de-France et de ses environs",
"@type" : "Collection",
"collection": "/api/dts/collection/?id=cartulaires{&page,nav}",
"totalParents": 1,
"totalChildren": 10
},
{
"@id" : "lasciva_roma",
"title" : "Lasciva Roma",
"description": "Collection of primary sources of interest in the studies of Ancient World's sexuality",
"@type" : "Collection",
"collection": "/api/dts/collection/?id=lasciva_roma{&page,nav}",
"totalParents": 1,
"totalChildren": 1
},
{
"@id" : "lettres_de_poilus",
"title" : "Correspondance des poilus",
"description": "Collection de lettres de poilus entre 1917 et 1918",
"@type" : "Collection",
"collection": "/api/dts/collection/?id=lettres_de_poilus{&page,nav}",
"totalParents": 1,
"totalChildren": 10000
}
]
}
Child collection containing a single work
The example is a child of the parent root collection. It contains a single textual work as a member collection.
Example Request
/api/dts/collection/?id=lasciva_roma
Response
{
"@context": "https://dtsapi.org/context/v1.0.json",
"dtsVersion": "1.0",
"@id": "lasciva_roma",
"@type": "Collection",
"collection": "/api/dts/collection/{?id,page,nav}",
"totalParents": 1,
"totalChildren": 3,
"title" : "Lasciva Roma",
"description": "Collection of primary sources of interest in the studies of Ancient World's sexuality",
"dublinCore": {
"creator": [
"Thibault Clérice", "http://orcid.org/0000-0003-1852-9204"
],
"title" : [
{"lang": "la", "value": "Lasciva Roma"},
],
"description": [
{
"lang": "en",
"value": "Collection of primary sources of interest in the studies of Ancient World's sexuality"
}
],
},
"member": [
{
"@id" : "urn:cts:latinLit:phi1103.phi001",
"title" : "Priapeia",
"dublinCore": {
"type": [
"http://chs.harvard.edu/xmlns/cts#work"
],
"creator": [
{"lang": "en", "value": "Anonymous"}
],
"language": ["la", "en"],
"description": [
{ "lang": "en", "value": "Anonymous lascivious Poems" }
],
},
"@type" : "Collection",
"collection": "/api/dts/collection/?id=urn:cts:latinLit:phi1103.phi001{&page,nav}",
"totalParents": 1,
"totalChildren": 1
}
]
}
Child collection representing a single work
The example is a child collection. It represent a single textual work and its members are textual Resources that are individual expressions of that work. These Resources are therefore Readable Collections.
Note
Although, this is optional, the expansion of @type:Resource’s metadata is advised to avoid multiple API calls.
Example Request
/api/dts/collection/?id=urn:cts:latinLit:phi1103.phi001
Response
{
"@context": "https://dtsapi.org/context/v1.0.json",
"dtsVersion": "1.0",
"@id": "urn:cts:latinLit:phi1103.phi001",
"@type": "Collection",
"collection": "/api/dts/collection/{?id,page,nav}",
"title" : "Priapeia",
"dublinCore": {
"type": ["http://chs.harvard.edu/xmlns/cts#work"],
"creator": [
{"lang": "en", "value": "Anonymous"}
],
"language": ["la", "en"],
"title": [{"lang": "la", "value": "Priapeia"}],
"description": [{
"lang": "en",
"value": "Anonymous lascivious Poems "
}]
},
"totalParents": 1,
"totalChildren": 1,
"member": [
{
"@id" : "urn:cts:latinLit:phi1103.phi001.lascivaroma-lat1",
"@type": "Resource",
"title" : "Priapeia",
"description": "Priapeia based on the edition of Aemilius Baehrens",
"totalParents": 1,
"totalChildren": 0,
"dublinCore": {
"title": [{"lang": "la", "value": "Priapeia"}],
"description": [{
"lang": "en",
"value": "Anonymous lascivious Poems "
}],
"type": [
"http://chs.harvard.edu/xmlns/cts#edition",
"Text"
],
"source": ["https://archive.org/details/poetaelatinimino12baeh2"],
"dateCopyrighted": 1879,
"creator": [
{"lang": "en", "value": "Anonymous"}
],
"contributor": ["Aemilius Baehrens"],
"language": ["la", "en"]
},
"collection": "/api/dts/collection/?id=urn:cts:latinLit:phi1103.phi001.lascivaroma-lat1{&nav}",
"document": "/api/dts/document?resource=urn:cts:latinLit:phi1103.phi001.lascivaroma-lat1{&ref,start,end,tree,mediaType}",
"navigation": "/api/dts/navigation?resource=urn:cts:latinLit:phi1103.phi001.lascivaroma-lat1{&ref,start,end,tree}",
"download": "https://raw.githubusercontent.com/lascivaroma/priapeia/master/data/phi1103/phi001/phi1103.phi001.lascivaroma-lat1.xml",
"citationTrees": [
{
"@type": "CitationTree",
"citeStructure" : [
{
"citeType": "poem",
"citeStructure": [
{
"citeType": "line"
}
]
}
]
}
]
}
]
}
Child Resource
This example is a child Resource, i.e. document composed of passages of readable text. The response includes fields which identify the urls for the other 2 DTS api endpoints for further exploration of this Resource: the Navigation endpoint (navigation) for accessing the document’s citation tree and the Document endpoint (document) for retrieval of the entire Resource (i.e the full document itself). It also includes an optional download property which provides a URL to download the document’s text.
Example Request 1
/api/dts/collection/?id=urn:cts:latinLit:phi1103.phi001.lascivaroma-lat1
Response Example 1
{
"@context": "https://dtsapi.org/context/v1.0.json",
"dtsVersion": "1.0",
"@id": "urn:cts:latinLit:phi1103.phi001.lascivaroma-lat1",
"@type" : "Resource",
"title" : "Priapeia",
"description": "Priapeia based on the edition of Aemilius Baehrens",
"totalParents": 1,
"totalChildren": 0,
"dublinCore": {
"title": [{"lang": "la", "value": "Priapeia"}],
"description": [{
"lang": "en",
"value": "Anonymous lascivious Poems "
}],
"type": [
"http://chs.harvard.edu/xmlns/cts#edition",
"Text"
],
"source": ["https://archive.org/details/poetaelatinimino12baeh2"],
"dateCopyrighted": 1879,
"creator": [
{"lang": "en", "value": "Anonymous"}
],
"contributor": ["Aemilius Baehrens"],
"language": ["la", "en"]
},
"collection": "/api/dts/collection/?id=urn:cts:latinLit:phi1103.phi001.lascivaroma-lat1(&nav}",
"document": "/api/dts/document?resource=urn:cts:latinLit:phi1103.phi001.lascivaroma-lat1{&ref,start,end,tree,mediaType}",
"navigation": "/api/dts/navigation?resource=urn:cts:latinLit:phi1103.phi001.lascivaroma-lat1{&ref,start,end,tree}",
"download": "https://raw.githubusercontent.com/lascivaroma/priapeia/master/data/phi1103/phi001/phi1103.phi001.lascivaroma-lat1.xml",
"citationTrees": [
{
"@type": "CitationTree",
"citeStructure" : [
{
"citeType": "poem",
"citeStructure": [
{
"citeType": "line"
}
]
}
]
}
]
}
Example Request 2
/api/dts/collection/?id=https://digitallatin.org/ids/Calpurnius_Siculus-Bucolica
Response Example 2
{
"@context": "https://dtsapi.org/context/v1.0.json",
"dtsVersion": "1.0",
"@id": "https://digitallatin.org/ids/Calpurnius_Siculus-Bucolica",
"@type" : "Resource",
"title" : "Bucolica",
"totalParents": 1,
"totalChildren": 0,
"collection": "/api/dts/collection/?id=https://digitallatin.org/ids/Calpurnius_Siculus-Bucolica(&nav}",
"document": "/api/dts/document?resource=https://digitallatin.org/ids/Calpurnius_Siculus-Bucolica{&ref,start,end,tree,mediaType}",
"navigation": "/api/dts/navigation?resource=https://digitallatin.org/ids/Calpurnius_Siculus-Bucolica{&ref,start,end,tree}",
"download": "https://github.com/sjhuskey/Calpurnius_Siculus/blob/master/editio.xml",
"citationTrees": [
{
"@type": "CitationTree",
"citeStructure" : [
{
"citeType": "front_matter"
},
{
"citeType": "poem",
"citeStructure": [
{
"citeType": "line"
}
]
}
]
}
]
}
Paginated Child Collection
This is an example of a paginated request for a Child Collection’s members.
Example Request
/api/dts/collection/?id=lettres_de_poilus&page=19
Example Response
{
"@context": "https://dtsapi.org/context/v1.0.json",
"dtsVersion": "1.0",
"@id" : "lettres_de_poilus",
"@type" : "Collection",
"collection": "/api/dts/collection/{?id,page,nav}",
"totalParents": 1,
"totalChildren": 10000,
"title": "Lettres de Poilus",
"dublinCore": {
"publisher": ["École Nationale des Chartes", "https://viaf.org/viaf/167874585"],
"title": [
{"lang": "fr", "value" : "Lettres de Poilus"}
]
},
"member": [
"..."
],
"view": {
"@id": "/api/dts/collection/?id=lettres_de_poilus&page=19",
"@type": "Pagination",
"first": "/api/dts/collection/?id=lettres_de_poilus&page=1",
"previous": "/api/dts/collection/?id=lettres_de_poilus&page=18",
"next": "/api/dts/collection/?id=lettres_de_poilus&page=20",
"last": "/api/dts/collection/?id=lettres_de_poilus&page=500"
}
}
Parent Collection Query
This is an example of a query for the parents of a Collection.
Example Request
The example comes from Papyri.info and concerns a document that has been published in three different corpora. The record https://papyri.info/ddbdp/p.louvre;1;4 thus belongs to the BGU collection, the Chrest.Wilck. collection, and the P.Louvre collection.
/api/dts/collection/?id=https://papyri.info/ddbdp/p.louvre;1;4&nav=parents
Example Response
{
"@context": "https://dtsapi.org/context/v1.0.json",
"dtsVersion": "1.0",
"@id": "https://papyri.info/ddbdp/p.louvre;1;4",
"@type" : "Resource",
"title" : "Housekeeping Book from Temple at Soknopaios (with Festive Calendar)",
"totalParents": 3,
"totalChildren": 0,
"dublinCore": {
"title": [{"lang": "de", "value": "Haushaltsbuch des Soknopaios - Heiligtums (mit Festkalender)"}],
"type": [
"http://lawd.info/ontology/WrittenWork"
],
"language": ["grc", "de"]
},
"collection": "/api/dts/collection/?id=https://papyri.info/ddbdp/p.louvre;1;4(&nav}",
"document": "/api/dts/document?resource=https://papyri.info/ddbdp/p.louvre;1;4{?ref,start,end,tree,mediaType}",
"navigation": "/api/dts/navigation?id=https://papyri.info/ddbdp/p.louvre;1;4{?ref,start,end,tree}",
"download": "https://papyri.info/ddbdp/p.louvre;1;4/source",
"citationTrees": [
{
"@type": "CitationTree",
"citeStructure" : [
{
"citeType": "column",
"citeStructure": [
{
"citeType": "line"
}
]
}
]
}
],
"member": [
{
"@id" : "https://papyri.info/ddbdp/bgu;1",
"title" : "BGU 1",
"dublinCore": {
"type": [
"http://lawd.info/ontology/WrittenWork"
],
"language": ["grc", "de"],
},
"@type" : "Collection",
"collection": "/api/dts/collection/?id=https://papyri.info/ddbdp/bgu;1{&page,nav}",
"totalParents": 1,
"totalChildren": 299,
},
{
"@id" : "https://papyri.info/ddbdp/chr.wilck",
"title" : "Chrest.Wilck. 92",
"dublinCore": {
"type": [
"http://lawd.info/ontology/WrittenWork"
],
"language": ["grc", "de"],
},
"@type" : "Collection",
"collection": "/api/dts/collection/?id=https://papyri.info/ddbdp/chr.wilck{&page,nav}",
"totalParents": 1,
"totalChildren": 182,
},
{
"@id" : "https://papyri.info/ddbdp/p.louvre1",
"title" : "P.Louvre 1",
"dublinCore": {
"type": [
"http://lawd.info/ontology/WrittenWork"
],
"language": ["grc", "de"],
},
"@type" : "Collection",
"collection": "/api/dts/collection/?id=https://papyri.info/ddbdp/p.louvre1{&page,nav}",
"totalParents": 1,
"totalChildren": 93,
}
]
}
Navigation Endpoint
The Navigation endpoint provides information about a Resource’s internal structures (e.g., book, chapter, line, etc.) and how they are referenced. While the Collection endpoint allows for finding Resources within a collection, the Navigation endpoint describes the relationship between structural divisions in the text. References found in the Navigation endpoint can also be used to retrieve corresponding portions of the Resource’s text from the Document endpoint.
The Navigation endpoint provides JSON objects that describe sections in a Resource’s citation tree. A citation tree is represented by a structured hierarchy of CitableUnit objects. In general, applications using the Navigation endpoint are moving down and forward through the document.
Using the Navigation endpoint, clients will be able to:
- construct a table of contents
- display a novel by chapter or a book of poetry by poem
- find out how to traverse a Resource from one structural section to another
- construct links to specific sections of the Resource
- find metadata about a specific section of a Resource (e.g., the writer of one letter in a correspondence)
Scheme for Navigation Endpoint Responses
Navigation Object
The top-level response object is a Navigation object answering a query about the citation tree of a Resource, containing details about nodes within that tree.
| Name | Type | Required | Description |
|---|---|---|---|
@id |
URL | Y | The absolute URL of the current request including any query parameters. |
@type |
string | Y | The object’s RDF class which must be “Navigation”. |
dtsVersion |
string | Y | The version of the DTS specification providing the response. Default is “1.0”. |
resource |
Resource | Y | The Resource whose citation tree is being queried. |
ref |
CitableUnit | N | The CitableUnit in the citation tree which is being queried. |
start |
CitableUnit | N | The CitableUnit at the beginning of the range in the citation tree which is being queried. |
end |
CitableUnit | N | The CitableUnit at the end of the range in the citation tree which is being queried. |
member |
array | N | An array of CitableUnit in the subtree specified by the query parameters. |
view |
Pagination | N | A Pagination object for paginated responses. |
Because the Navigation object is a top-level object in the API, each object must also have a @context property pointing to a DTS JSON-LD context object such as “https://dtsapi.org/context/v1.0.json”.
If a response is paginated the response object MUST include the view property with a Pagination object.
Resource
| Name | Type | Required | Description |
|---|---|---|---|
@id |
URI | Y | The URI of the Resource. |
@type |
string | Y | The object’s RDF class which must be “Resource”. |
collection |
URL template | Y | The URI template to the Collection endpoint at which the Resource can be found. |
navigation |
URI Template | Y | The URI template to the Navigation API endpoint for the Resource. |
document |
URI Template | Y | The URI template to the Document API endpoint for the Resource. |
citationTrees |
array | Y | An array of CitationTree objects |
The Resource object may also contain the optional properties described for the Collection endpoint.
If a Resource has a single CitationTree, that CitationTree object cannot have an identifier.
If a Resource has multiple CitationTrees, then the first listed in citationTrees is the default CitationTree and cannot have an identifier.
If a Resource is a document without a citation tree, the citationTrees property is an empty array.
Values in the mediaTypes array must correspond to content types that the implementation supports as values for the mediaType query parameter when requesting segments of the Resource’s content via the Document endpoint.
CitationTree
| Name | Type | Required | Description |
|---|---|---|---|
identifier |
string | N | The string identifier of the CitationTree. |
@type |
string | Y | The object’s RDF class which must be “CitationTree”. |
citeStructure |
array | N | An array of CiteStructure objects. |
description |
string | N | A human readable description of the citation tree. |
CiteStructure
| Name | Type | Required | Description |
|---|---|---|---|
citeStructure |
array | N | An array of CiteStructure objects. |
citeType |
string | y | A type of textual unit that appears at a given level in the citation tree. (E.g., “chapter”, “verse”) |
CitableUnit
| Name | Type | Required | Description |
|---|---|---|---|
identifier |
string | Y | The string identifier of the CitableUnit. |
@type |
string | Y | The object’s RDF class which must be “CitableUnit”. |
level |
int | Y | A number identifying the depth at which the CitableUnit is found within the citation tree of the Resource. |
parent |
nullable string | Y | The string identifier of the hierarchical parent of the CitableUnit in the Resource. |
@id |
URI | N | An optional URI identifier for the unit. |
citeType |
string | N | The type of textual unit corresponding to the CitableUnit in the Resource. (E.g., “chapter”, “verse”) |
dublinCore |
MetadataObject | N | Dublin Core Terms metadata describing the CitableUnit. |
extensions |
MetadataObject | N | Metadata for the CitableUnit from vocabularies other than Dublin Core Terms. |
Unique identifiers
The identifier of a CitableUnit must be unique within a CitationTree for a Resource.
Values for the parent Property
If the CitableUnit parent is the root level of the Resource, the value returned for parent should be null.
{
"identifier": "Luke",
"level": 1,
"@type": "CitableUnit",
"parent": null
}
Pagination
This object is used to provide links to the first, previous, next, and last pages of a paginated response. Its properties are described above in the Scheme for Collection API Responses. For convenience, we repeat them here:
| Name | Type | Required | Description |
|---|---|---|---|
@id |
URI | Y | The absolute URI of the current request including any query parameters. |
@type |
string | Y | The object’s type which must be “Pagination”. |
first |
URI | Y | The URI of the first page of the paginated response. |
previous |
URI | Y | The URI of the previous page of the paginated response. |
next |
URI | Y | The URI of the next page of the paginated response. |
last |
URI | Y | The URI of the last page of the paginated response. |
URI for Navigation Endpoint Requests
Query Parameters
| Name | Type | Description | Methods | Constraints |
|---|---|---|---|---|
resource |
URI | The unique identifier for the Resource being navigated | GET | |
ref |
string | The string identifier of a single node in the citation tree for the Resource, used as the point of reference for the query. | GET | NOT used with start and end |
start |
string | The string identifier of a node in the citation tree for the resource, used as the starting point for a range that serves as the reference point for the query. This parameter is inclusive, so the starting point is considered part of the specified range. | GET | NOT used if a ref is specified, requires end as well |
end |
string | The string identifier of a node in the citation tree for the resource, used as the ending point for a range of passages that serves as the reference point for the query. This parameter is inclusive, so the supplied ending point is considered part of the specified range. | GET | NOT used if a ref is specified, requires start as well |
down |
int | The maximum depth of the citation subtree to be returned, relative to the specified ref, the deeper of the start/end CitableUnit, or if these are not provided relative to the root. A value of -1 indicates the bottom of the Resource citation tree. |
GET | If down is not provided only retrieve information about the queried CitableUnit |
tree |
string | The string identifier for a CitationTree of the Resource. |
GET | NOT used to query the default CitationTree |
page |
int | The number of identifying a page in paginated query results. | GET |
Errors
Some combinations of query parameters and their values must return a 4XX HTTP Error. A 400 Bad Request Error should be returned when:
- no
resourcevalue is provided - both
refand eitherstartorendis specified startis provided without also specifyingend, or vice versa
A 404 Not Found Error should be returned when
- a query specifies a
ref,start, orendvalue that does not exist in the queriedCitationTree - a query specifies a
treevalue that does not correspond to an existingCitationTreefor theResource
Usage of tree
All requests on a Resource without any CitationTrees at the Navigation endpoint will return an empty member array and must not return an HTTP error.
If no tree parameter is specified, the default CitationTree of the Resource must be used to traverse the Resource.
Usage of down, ref, start and end
down |
ref |
start/end |
Result |
|---|---|---|---|
| absent | absent | absent | 400 Bad Request Error |
| absent | present | absent | Information about the CitableUnit identified by ref. No member property in the Navigation object. |
| absent | absent | present | Information about the CitableUnits identified by start and by end. No member property in the Navigation object. |
| 0 | absent | absent | 400 Bad Request Error |
| 0 | present | absent | Information about the CitableUnit identified by ref along with a member property that is an array of CitableUnits that are siblings (sharing the same parent) including the current CitableUnit identified by ref. |
| 0 | absent | present | 400 Bad Request Error |
| > 0 | absent | absent | A member array of CitableUnits including the citation tree from the root to the depth requested in down. |
| > 0 | present | absent | A member array of CitableUnits including the citation tree from the CitableUnit identified by ref to the depth requested in down. |
| > 0 | absent | present | A member array of CitableUnits including the citation tree between the start and end CitableUnits inclusive, down to a depth relative to the deeper of the CitableUnits identified by start and end. |
| -1 | absent | absent | A member array of CitableUnits including the citation tree from the root to the deepest level of the CitationTree. |
| -1 | present | absent | A member array of CitableUnits including the citation tree from the CitableUnit identified by ref to the deepest level of the CitationTree. |
| -1 | absent | present | A member array of CitableUnits including the citation tree between the start and end CitableUnits inclusive, down to the deepest level of the CitationTree. |
Handling Requests with No Matching CitableUnits at the Requested Level(s)
A Navigation endpoint request may specify a level in a Resource’s CitationTree that does not exist. One may, e.g., provide a down value of 3 when only 1 lower level exists in the Resource’s CitationTree. In this case the member array will simply include any CitableUnits that do satisfy the parameters.
If there are no CitableUnits at all that satisfy the parameters of a Navigation endpoint request except for the ref:
- the request must not raise an error
- the
Navigationobjectmemberproperty must be an array containing only thisCitableUnit.
If there are no CitableUnits at all that satisfy the parameters of a Navigation endpoint request, and where ref and start/end are not provided, then
- the request must not raise an error
- the
Navigationobjectmemberproperty must be an empty array.
Order of CitableUnits in member
The CitableUnits listed in the returned member property must be in document order as defined in the XPath 3.1 specification: https://www.w3.org/TR/xpath-31/#dt-document-order.
This is a “pre-order, depth first” traversal moving through nodes of the citation tree as follows:

Response Headers
Responses from the Navigation endpoint should include an HTTP response header identifying the Content-Type of the response as application/ld+json.
| Key | Value |
|---|---|
| Content-Type | Content-Type: application/ld+json |
Examples
Writing Conventions for the Examples
In the following examples, JavaScript comments such as /* ... */ are used to indicate that more information may be found at this point in the Response body.
Note, too, that the CitableUnit objects in most of the examples are kept minimal for the sake of clear illustration. In many actual implementations each of these would include dublinCore and extensions properties containing additional metadata. The choice of what additional content to include in these properties, though, is up to the implementer.
Example 1: Requesting top-level CitableUnits of a Resource
The client wants to retrieve an array of CitableUnits that are part of the Resource with the identifier “https://en.wikisource.org/wiki/Dracula”. In other words, the client wants an array of the top-level nodes in the resource’s citation tree. Since no ref, start, or end query parameters are specified, the response object lacks any ref, start or end properties. It simply returns the requested CitableUnits as an array in the member property of the Navigation object.
Example of url :
https://example.org/api/dts/navigation/?resource=https://en.wikisource.org/wiki/Dracula&down=1
Response Headers
| Key | Value |
|---|---|
| Content-Type | Content-Type: application/ld+json |
Response Body
{
"@context": "https://dtsapi.org/context/v1.0.json",
"dtsVersion": "1.0",
"@type": "Navigation",
"@id": "https://example.org/api/dts/navigation/?resource=https://en.wikisource.org/wiki/Dracula&down=1",
"resource": {
"@id": "https://en.wikisource.org/wiki/Dracula",
"@type": "Resource",
"document": "https://example.org/api/dts/document/?resource=https://en.wikisource.org/wiki/Dracula{&ref,start,end,tree,mediaType}",
"collection": "https://example.org/api/dts/collection/?resource=https://en.wikisource.org/wiki/Dracula{&page,nav}",
"navigation": "https://example.org/api/dts/navigation/?resource=https://en.wikisource.org/wiki/Dracula{&ref,down,start,end,tree,page}",
"citationTrees": [
{
"@type": "CitationTree",
"citeStructure": [
{
"@type": "CiteStructure",
"citeType": "Chapter",
"citeStructure": [
{
"@type": "CiteStructure",
"citeType": "Journal Entry",
"citeStructure": [
{
"@type": "CiteStructure",
"citeType": "Paragraph"
}
]
}
]
}
]
}
]
},
"member": [
{
"identifier": "C1",
"@type": "CitableUnit",
"level": 1,
"parent": null,
"citeType": "Chapter",
"dublinCore": {
"title": [{
"lang": "en",
"value": "Chapter 1: Jonathan Harker's Journal"
}]
}
},
{
"identifier": "C2",
"@type": "CitableUnit",
"level": 1,
"parent": null,
"citeType": "Chapter",
"dublinCore": [{
"title": {
"lang": "en",
"value": "Chapter 2: Jonathan Harker's Journal - Continued"
}]
}
},
{
"identifier": "C3",
"@type": "CitableUnit",
"level": 1,
"parent": null,
"citeType": "Chapter",
"dublinCore": {
"title": [{
"lang": "en",
"value": "Chapter 3: Jonathan Harker's Journal - Continued"
}]
}
}
/* ... */
]
}
Example 2: Requesting the Resource’s complete citation tree down to a specified level
The client wants to retrieve an array of all CitableUnits in the Resource identified as “https://en.wikisource.org/wiki/Dracula” down to the second level of the Resource’s citation tree (in this case chapters and their paragraphs). We are not requesting the descendants of any single upper-level node (i.e., chapter), so response will provide the entire top two levels of the citation tree. Since no ref, start, or end query parameters are specified, the returned Navigation object has no ref, start, or end properties. The requested array of CitableUnits are simply returned in the member property.
Example of url :
https://example.org/api/dts/navigation/?resource=https://en.wikisource.org/wiki/Dracula&down=2
Response Headers
| Key | Value |
|---|---|
| Key | Value |
| Content-Type | Content-Type: application/ld+json |
Response Body
{
"@context": "https://dtsapi.org/context/v1.0.json",
"dtsVersion": "1.0",
"@id":"https://example.org/api/dts/navigation/?resource=https://en.wikisource.org/wiki/Dracula&down=2",
"@type": "Navigation",
"resource": {
"@id": "https://en.wikisource.org/wiki/Dracula",
"@type": "Resource",
"document": "https://example.org/api/dts/document/?resource=https://en.wikisource.org/wiki/Dracula{&ref,start,end,tree,mediaType}",
"collection": "https://example.org/api/dts/collection/?resource=https://en.wikisource.org/wiki/Dracula{&page,nav}",
"navigation": "https://example.org/api/dts/navigation/?resource=https://en.wikisource.org/wiki/Dracula{&ref,down,start,end,tree,page}",
"citationTrees": [
{
"@type": "CitationTree",
"citeStructure": [
{
"@type": "CiteStructure",
"citeType": "Chapter",
"citeStructure": [
{
"@type": "CiteStructure",
"citeType": "Journal Entry",
"citeStructure": [
{
"@type": "CiteStructure",
"citeType": "Paragraph"
}
]
}
]
}
]
}
]
},
"member": [
{
"identifier": "C1",
"@type": "CitableUnit",
"level": 1,
"parent": null,
"citeType": "Chapter",
"dublinCore": {
"title": [{"lang": "en", "value": "Chapter 1: Jonathan Harker's Journal"}]
}
},
{
"identifier": "C1.E1",
"@type": "CitableUnit",
"level": 2,
"parent": "C1",
"citeType": "Journal Entry",
"dublinCore": {
"title": [{"lang": "en", "value": "3 May. Bistritz"}]
}
},
{
"identifier": "C1.E2",
"@type": "CitableUnit",
"level": 2,
"parent": "C1",
"citeType": "Journal Entry",
"dublinCore": {
"title": [{"lang": "en", "value": "4 May"}]
}
},
/* ... */
{
"identifier": "C2",
"@type": "CitableUnit",
"level": 1,
"parent": null,
"citeType": "Chapter",
"dublinCore": {
"title": [{"lang": "en", "value": "Chapter 2: Jonathan Harker's Journal - Continued"}]
}
},
{
"identifier": "C2.E1",
"@type": "CitableUnit",
"level": 2,
"parent": "C2",
"citeType": "Journal Entry",
"dublinCore": {
"title": [{"lang": "en", "value": "5 May"}]
}
},
{
"identifier": "C2.E2",
"@type": "CitableUnit",
"level": 2,
"parent": "C2",
"citeType": "Journal Entry",
"dublinCore": {
"title": [{"lang": "en", "value": "7 May"}]
}
},
/* ... */
{
"identifier": "C3",
"@type": "CitableUnit",
"level": 2,
"parent": null,
"citeType": "Chapter",
"dublinCore": {
"title": [{"lang": "en", "value": "Chapter 3: Jonathan Harker's Journal - Continued"}]
}
},
{
"identifier": "C3.E1",
"@type": "CitableUnit",
"level": 2,
"parent": "C3",
"citeType": "Journal Entry",
"dublinCore": {
"title": [{"lang": "en", "value": "8 May continued"}]
}
},
{
"identifier": "C3.E2",
"@type": "CitableUnit",
"level": 2,
"parent": "C3",
"citeType": "Journal Entry",
"dublinCore": {
"title": [{"lang": "en", "value": "Midnight"}]
}
},
/* ... */
],
}
Example 3: Requesting all descendants of one top-level CitableUnit of a Resource
The client wants to retrieve an array of all CitableUnits in the Resource identified by “https://en.wikisource.org/wiki/Dracula” that are children of its Citable Unit with the identifier “C1”. In other words, the client is requesting the entire citation subtree below CitableUnit “C1”. Here a ref query parameter is supplied, so the returned Navigation object includes the corresponding CitableUnit in its ref property. The requested citation subtree is also included in the member property.
Example of url :
https://example.org/api/dts/navigation/?resource=https://en.wikisource.org/wiki/Dracula&ref=C1&down=-1
Response Headers
| Key | Value |
|---|---|
| Key | Value |
| Content-Type | Content-Type: application/ld+json |
Response Body
{
"@context": "https://dtsapi.org/context/v1.0.json",
"dtsVersion": "1.0",
"@type": "Navigation",
"@id": "https://example.org/api/dts/navigation/?resource=https://en.wikisource.org/wiki/Dracula&ref=C1&down=-1",
"resource": {
"@id": "https://en.wikisource.org/wiki/Dracula",
"@type": "Resource",
"document": "https://example.org/api/dts/document/?resource=https://en.wikisource.org/wiki/Dracula{&ref,start,end,tree,mediaType}",
"collection": "https://example.org/api/dts/collection/?resource=https://en.wikisource.org/wiki/Dracula{&page,nav}",
"navigation": "https://example.org/api/dts/navigation/?resource=https://en.wikisource.org/wiki/Dracula{&ref,down,start,end,tree,page}",
"citationTrees": [
{
"@type": "CitationTree",
"citeStructure": [
{
"@type": "CiteStructure",
"citeType": "Chapter",
"citeStructure": [
{
"@type": "CiteStructure",
"citeType": "Journal Entry",
"citeStructure": [
{
"@type": "CiteStructure",
"citeType": "Paragraph"
}
]
}
]
}
]
}
]
},
"ref": {
"identifier": "C1",
"@type": "CitableUnit",
"level": 1,
"parent": null,
"citeType": "Chapter",
"dublinCore": {
"title": [{
"lang": "en",
"value": "Chapter 1: Jonathan Harker's Journal"
}]
}
},
"member": [
{
"identifier": "C1",
"@type": "CitableUnit",
"level": 1,
"parent": null,
"citeType": "Chapter",
"dublinCore": {
"title": [{
"lang": "en",
"value": "Chapter 1: Jonathan Harker's Journal"
}]
}
},
{
"identifier": "C1.E1",
"@type": "CitableUnit",
"level": 2,
"parent": "C1",
"citeType": "Journal Entry",
"dublinCore": {
"title": [{ "lang": "en", "value": "3 May. Bistritz" }]
}
},
{
"identifier": "C1.E1,P1",
"@type": "CitableUnit",
"level": 3,
"parent": "C1.E1",
"citeType": "Paragraph"
},
{
"identifier": "C1.E1,P2",
"@type": "CitableUnit",
"level": 3,
"parent": "C1.E1",
"citeType": "Paragraph"
},
/* ... */
{
"identifier": "C1.E2",
"@type": "CitableUnit",
"level": 2,
"parent": "C1",
"citeType": "Journal Entry",
"dublinCore": {
"title": [{ "lang": "en", "value": "4 May" }]
}
},
{
"identifier": "C1.E2,P1",
"@type": "CitableUnit",
"level": 3,
"parent": "C1.E2",
"citeType": "Paragraph"
},
{
"identifier": "C1.E2,P2",
"@type": "CitableUnit",
"level": 3,
"parent": "C1.E2",
"citeType": "Paragraph"
}
/* ... */
]
}
Example 4: Requesting descendants of a top-level CitableUnit down to grandchildren
The client wants to retrieve the citation subtree below CitableUnit “C1” but including only three levels of the tree, “C1” itself and the two levels below it. More precisely, we are retrieving an array of CitableUnits in the citation tree for the Resource identified by “https://en.wikisource.org/wiki/Dracula” that are descendants its CitableUnit with the identifier “C1”, but only down to the second level of the citation tree below “C1”.
(Note that since the resource “https://en.wikisource.org/wiki/Dracula” has only three levels to its citation tree, the resulting member array will have the same contents as the one returned in Example 3, even though the query parameters differ.)
Example of url :
https://example.org/api/dts/navigation/?resource=https://en.wikisource.org/wiki/Dracula?ref=C1&down=2
Headers
| Key | Value |
|---|---|
| Key | Value |
| Content-Type | Content-Type: application/ld+json |
Response
{
"@context": "https://dtsapi.org/context/v1.0.json",
"dtsVersion": "1.0",
"@type": "Navigation",
"@id": "https://example.org/api/dts/navigation/?resource=https://en.wikisource.org/wiki/Dracula?ref=C1&down=2",
"resource": {
"@id": "https://en.wikisource.org/wiki/Dracula",
"@type": "Resource",
"document": "https://example.org/api/dts/document/?resource=https://en.wikisource.org/wiki/Dracula{&ref,start,end,tree,mediaType}",
"collection": "https://example.org/api/dts/collection/?resource=https://en.wikisource.org/wiki/Dracula{&page,nav}",
"navigation": "https://example.org/api/dts/navigation/?resource=https://en.wikisource.org/wiki/Dracula{&ref,down,start,end,tree,page}",
"citationTrees": [
{
"@type": "CitationTree",
"citeStructure": [
{
"@type": "CiteStructure",
"citeType": "Chapter",
"citeStructure": [
{
"@type": "CiteStructure",
"citeType": "Journal Entry",
"citeStructure": [
{
"@type": "CiteStructure",
"citeType": "Paragraph"
}
]
}
]
}
]
}
]
},
"ref": {
"identifier": "C1",
"@type": "CitableUnit",
"level": 1,
"parent": null,
"citeType": "Chapter",
"dublinCore": {
"title": [{
"lang": "en",
"value": "Chapter 1: Jonathan Harker's Journal"
}]
}
},
"member": [
{
"identifier": "C1",
"@type": "CitableUnit",
"level": 1,
"parent": null,
"citeType": "Chapter",
"dublinCore": {
"title": [{
"lang": "en",
"value": "Chapter 1: Jonathan Harker's Journal"
}]
}
},
{
"identifier": "C1.E1",
"@type": "CitableUnit",
"level": 2,
"parent": "C1",
"citeType": "Journal Entry",
"dublinCore": {
"title": [{"lang": "en", "value": "3 May. Bistritz"}]
}
},
{
"identifier": "C1.E1,P1",
"@type": "CitableUnit",
"level": 3,
"parent": "C1.E1",
"citeType": "Paragraph"
},
{
"identifier": "C1.E1,P2",
"@type": "CitableUnit",
"level": 3,
"parent": "C1.E1",
"citeType": "Paragraph"
},
/* ... */
{
"identifier": "C1.E2",
"@type": "CitableUnit",
"level": 2,
"parent": "C1",
"citeType": "Journal Entry",
"dublinCore": {
"title": [{"lang": "en", "value": "4 May"}]
}
},
{
"identifier": "C1.E2,P1",
"@type": "CitableUnit",
"level": 3,
"parent": "C1.E2",
"citeType": "Paragraph"
},
{
"identifier": "C1.E2,P2",
"@type": "CitableUnit",
"level": 3,
"parent": "C1.E2",
"citeType": "Paragraph"
}
/* ... */
]
}
Example 5: Requesting children of a lower-level CitableUnit
The client wants to retrieve CitableUnit “C1.E1” of the Resource “https://en.wikisource.org/wiki/Dracula”, along with its direct children. We are again retrieving a portion of the citation tree two levels deep, but now beginning from a node at the second level of that tree. The ref property of the returned Navigation object will contain the node “C1.E1”, the reference point for the query. All of the desired CitableUnits are also included as an array in the member property.
Example of url:
https://example.org/api/dts/navigation/?resource=https://en.wikisource.org/wiki/Dracula&ref=C1.E1&down=1
Headers
| Key | Value |
|---|---|
| Key | Value |
| Content-Type | Content-Type: application/ld+json |
Response
{
"@context": "https://dtsapi.org/context/v1.0.json",
"dtsVersion": "1.0",
"@type": "Navigation",
"@id": "https://example.org/api/dts/navigation/?resource=https://en.wikisource.org/wiki/Dracula&ref=C1.E1&down=1",
"resource": {
"@id": "https://en.wikisource.org/wiki/Dracula",
"@type": "Resource",
"document": "https://example.org/api/dts/document/?resource=https://en.wikisource.org/wiki/Dracula{&ref,start,end,tree,mediaType}",
"collection": "https://example.org/api/dts/collection/?resource=https://en.wikisource.org/wiki/Dracula{&page,nav}",
"navigation": "https://example.org/api/dts/navigation/?resource=https://en.wikisource.org/wiki/Dracula{&ref,down,start,end,tree,page}",
"citationTrees": [
{
"@type": "CitationTree",
"citeStructure": [
{
"@type": "CiteStructure",
"citeType": "Chapter",
"citeStructure": [
{
"@type": "CiteStructure",
"citeType": "Journal Entry",
"citeStructure": [
{
"@type": "CiteStructure",
"citeType": "Paragraph"
}
]
}
]
}
]
}
]
},
"ref": {
"identifier": "C1.E1",
"@type": "CitableUnit",
"level": 2,
"parent": "C1",
"citeType": "Journal Entry",
"dublinCore": {
"title": [{"lang": "en", "value": "3 May. Bistritz"}]
}
},
"member": [
{
"identifier": "C1.E1",
"@type": "CitableUnit",
"level": 2,
"parent": "C1",
"citeType": "Journal Entry",
"dublinCore": {
"title": [{"lang": "en", "value": "3 May. Bistritz"}]
}
},
{
"identifier": "C1.E1,P1",
"@type": "CitableUnit",
"level": 3,
"parent": "C1.E1",
"citeType": "Paragraph"
},
{
"identifier": "C1.E1,P2",
"@type": "CitableUnit",
"level": 3,
"parent": "C1.E1",
"citeType": "Paragraph"
},
/* ... */
{
"identifier": "C1.E1,P9",
"@type": "CitableUnit",
"level": 3,
"parent": "C1.E1",
"citeType": "Paragraph"
},
]
}
Example 6: Requesting descendants of the CitationUnits in a specified range
The client wants to retrieve an array of CitableUnits in a specified range, including the direct children of the specified start and end points “C1” and “C3”. Since the level parameter has a value of 1, the returned member array includes two levels of the citation tree for the specified range. Since the start and end query parameters have been used (rather than ref), the returned Navigation object will include the nodes at the beginning and end of the range in its start and end properties. The entire range will be included in the member property. This array of CitableUnits will include “C1” through to “C3” at the top level of the citation tree, as well as all of the immediate children for each of those top-level nodes.
Example of url :
https://example.org/api/dts/navigation/?resource=https://en.wikisource.org/wiki/Dracula&down=1&start=C1&end=C3
Headers
| Key | Value |
|---|---|
| Key | Value |
| Content-Type | Content-Type: application/ld+json |
Response
{
"@context": "https://dtsapi.org/context/v1.0.json",
"dtsVersion": "1.0",
"@type": "Navigation",
"@id": "https://example.org/api/dts/navigation/?resource=https://en.wikisource.org/wiki/Dracula&down=1&start=C1&end=C3",
"resource": {
"@id": "https://en.wikisource.org/wiki/Dracula",
"@type": "Resource",
"document": "https://example.org/api/dts/document/?resource=https://en.wikisource.org/wiki/Dracula{&ref,start,end,tree,mediaType}",
"collection": "https://example.org/api/dts/collection/?resource=https://en.wikisource.org/wiki/Dracula{&page,nav}",
"navigation": "https://example.org/api/dts/navigation/?resource=https://en.wikisource.org/wiki/Dracula{&ref,down,start,end,tree,page}",
"citationTrees": [
{
"@type": "CitationTree",
"citeStructure": [
{
"@type": "CiteStructure",
"citeType": "Chapter",
"citeStructure": [
{
"@type": "CiteStructure",
"citeType": "Journal Entry",
"citeStructure": [
{
"@type": "CiteStructure",
"citeType": "Paragraph"
}
]
}
]
}
]
}
]
},
"start": {
"identifier": "C1",
"@type": "CitableUnit",
"level": 1,
"parent": null,
"citeType": "Chapter",
"dublinCore": {
"title": [{"lang": "en", "value": "Chapter 1: Jonathan Harker's Journal"}]
}
},
"end": {
"identifier": "C3",
"@type": "CitableUnit",
"level": 1,
"parent": null,
"citeType": "Chapter",
"dublinCore": {
"title": [{"lang": "en", "value": "Chapter 3: Jonathan Harker's Journal - Continued"}]
}
},
"member": [
{
"identifier": "C1",
"@type": "CitableUnit",
"level": 1,
"parent": null,
"citeType": "Chapter",
"dublinCore": {
"title": [{"lang": "en", "value": "Chapter 1: Jonathan Harker's Journal"}]
}
},
{
"identifier": "C1.E1",
"@type": "CitableUnit",
"level": 2,
"parent": "C1",
"citeType": "Journal Entry",
"dublinCore": {
"title": [{"lang": "en", "value": "3 May. Bistritz"}]
}
},
{
"identifier": "C1.E2",
"@type": "CitableUnit",
"level": 2,
"parent": "C1",
"citeType": "Journal Entry",
"dublinCore": {
"title": [{"lang": "en", "value": "4 May"}]
}
},
/* ... */
{
"identifier": "C2",
"@type": "CitableUnit",
"level": 1,
"parent": null,
"citeType": "Chapter",
"dublinCore": {
"title": [{"lang": "en", "value": "Chapter 2: Jonathan Harker's Journal - Continued"}]
}
},
{
"identifier": "C2.E1",
"@type": "CitableUnit",
"level": 2,
"parent": "C2",
"citeType": "Journal Entry",
"dublinCore": {
"title": [{"lang": "en", "value": "5 May"}]
}
},
{
"identifier": "C2.E2",
"@type": "CitableUnit",
"level": 2,
"parent": "C2",
"citeType": "Journal Entry",
"dublinCore": {
"title": [{"lang": "en", "value": "7 May"}]
}
},
/* ... */
{
"identifier": "C3",
"@type": "CitableUnit",
"level": 1,
"parent": null,
"citeType": "Chapter",
"dublinCore": {
"title": [{"lang": "en", "value": "Chapter 3: Jonathan Harker's Journal - Continued"}]
}
},
{
"identifier": "C3.E1",
"@type": "CitableUnit",
"level": 2,
"parent": "C3",
"citeType": "Journal Entry",
"dublinCore": {
"title": [{"lang": "en", "value": "8 May continued"}]
}
},
{
"identifier": "C3.E2",
"@type": "CitableUnit",
"level": 2,
"parent": "C3",
"citeType": "Journal Entry",
"dublinCore": {
"title": [{"lang": "en", "value": "Midnight"}]
}
}
/* ... */
{
"identifier": "C3.E6",
"@type": "CitableUnit",
"level": 2,
"parent": "C3",
"citeType": "Journal Entry",
"dublinCore": {
"title": [{"lang": "en", "value": "Later: the Morning of 16 May"}]
}
}
]
}
Example 7: Discovering the typology of CitableUnits in the Resource
Some CitableUnits may have a metadata type expressed in its citeType property. If a client wants to know which citeTypes can be found at each level of the citation tree, they may find this information in the Resource object that is included as the resource property of each Navigation object. Each Resource includes a citationTrees property which is an array of CitationTree objects (often only one). These CitationTree objects each have, in turn, a citeStructure property containing a tree of the document’s hierarchical levels and the types available at each level.
The same resource value will be included with every Navigation response object for a given Resource. So the typology of CitableUnits may be retrieved from any request response. Note that it is not permitted to submit a request on the Resource’s root node, i.e. to make a request without any of ref, start, end, and down. This will result in a 400 Bad Request Error. So if the client is only interested in such metadata about the Resource as a whole, they must still select a part of the citation tree as the focus of their query.
Alternately, the same typology of CitableUnits and CiteStructure may be retrieved from the Collection endpoint by querying the same Resource there. This is actually the preferred point of access for metadata about the Resource as a whole.
Example of url :
https://example.org/api/dts/navigation/?resource=https://en.wikisource.org/wiki/Dracula&ref=C1
Response Headers
| Key | Value |
|---|---|
| Content-Type | Content-Type: application/ld+json |
{
"@context": "https://dtsapi.org/context/v1.0.json",
"dtsVersion": "1.0",
"@type": "Navigation",
"@id": "https://example.org/api/dts/navigation/?resource=https://en.wikisource.org/wiki/Dracula&ref=C1",
"resource": {
"@id": "https://en.wikisource.org/wiki/Dracula",
"@type": "Resource",
"document": "https://example.org/api/dts/document/?resource=https://en.wikisource.org/wiki/Dracula{&ref,start,end,tree,mediaType}",
"collection": "https://example.org/api/dts/collection/?resource=https://en.wikisource.org/wiki/Dracula{&page,nav}",
"navigation": "https://example.org/api/dts/navigation/?resource=https://en.wikisource.org/wiki/Dracula{&ref,down,start,end,tree,page}",
"citationTrees": [
{
"@type": "CitationTree",
"citeStructure": [
{
"@type": "CiteStructure",
"citeType": "Chapter",
"citeStructure": [
{
"@type": "CiteStructure",
"citeType": "Journal Entry",
"citeStructure": [
{
"@type": "CiteStructure",
"citeType": "Paragraph"
}
]
}
]
}
]
}
]
},
"ref": {
"identifier": "C1",
"@type": "CitableUnit",
"level": 1,
"parent": null,
"citeType": "Chapter",
"dublinCore": {
"title": [{
"lang": "en",
"value": "Chapter 1: Jonathan Harker's Journal"
}]
}
},
"member": [
{
"identifier": "C1",
"@type": "CitableUnit",
"level": 1,
"parent": null,
"citeType": "Chapter",
"dublinCore": {
"title": [{
"lang": "en",
"value": "Chapter 1: Jonathan Harker's Journal"
}]
}
},
]
}
Example 8: Requesting title and other metadata for one CitableUnit
If a client wants to retrieve the title and any other metadata for one CitableUnit, this may be obtained from the dublinCore and extensions properties of that CitableUnit in the response to any query that includes it. To retrieve one CitableUnit on its own, simply specify its identifier as the value for the ref query parameter.
It is up to the implementer to decide what optional metadata to provide using the dublinCore and extensions properties. In this example the dublinCore object for “C1.E2” includes values for the Dublin Core Terms title and publisher. Implementers may include here whatever metadata they like.
Example of url :
https://example.org/api/dts/navigation/?resource=https://en.wikisource.org/wiki/Dracula&ref=C2.E2
Headers
| Key | Value |
|---|---|
| Key | Value |
| Content-Type | Content-Type: application/ld+json |
{
"@context": "https://dtsapi.org/context/v1.0.json",
"dtsVersion": "1.0",
"@type": "Navigation",
"@id": "https://example.org/api/dts/navigation/?resource=https://en.wikisource.org/wiki/Dracula&ref=C2.E2",
"resource": {
"@id": "https://en.wikisource.org/wiki/Dracula",
"@type": "Resource",
"document": "https://example.org/api/dts/document/?resource=https://en.wikisource.org/wiki/Dracula{&ref,start,end,tree,mediaType}",
"collection": "https://example.org/api/dts/collection/?resource=https://en.wikisource.org/wiki/Dracula{&page,nav}",
"navigation": "https://example.org/api/dts/navigation/?resource=https://en.wikisource.org/wiki/Dracula{&ref,down,start,end,tree,page}",
"citationTrees": [
{
"@type": "CitationTree",
"citeStructure": [
{
"@type": "CiteStructure",
"citeType": "Chapter",
"citeStructure": [
{
"@type": "CiteStructure",
"citeType": "Journal Entry",
"citeStructure": [
{
"@type": "CiteStructure",
"citeType": "Paragraph"
}
]
}
]
}
]
}
]
},
"ref": {
"identifier": "C2.E2",
"@type": "CitableUnit",
"level": 2,
"parent": "C2",
"citeType": "Journal Entry",
"dublinCore": {
"title": [{"lang": "en", "value": "7 May"}],
"publisher": ["Modern Library"],
}
},
"member": [
{
"identifier": "C2.E2",
"@type": "CitableUnit",
"level": 2,
"parent": "C2",
"citeType": "Journal Entry",
"dublinCore": {
"title": [{"lang": "en", "value": "7 May"}],
"publisher": ["Modern Library"],
}
},
],
}
Handling Complex Document Structures
In many cases a Resource’s CitationTree will not be a neat and consistent hierarchy. A Resource’s references may appear in uneven or varied nested relationships. A single CitationTree may allow for completely different citeTypes in different sections of a Resource. In general, a CitationTree declaration should represent all possible hierarchical relationships among CitableUnits of different citeTypes. If a citeType can appear at a variety of different locations in the Resource’s reference structure, it will appear multiple times in the CitationTree declaration. A citeType may even appear as its own descendant where appropriate. It is also possible for a Resource to have multiple unrelated reference schemes for the same material. In this case, multiple CitationTree objects can be declared in the Resource’s citationTrees property.
What follows are examples of some CitationTrees with these more complex relationships.
Unevenly nested references
In some cases a Resource might include the same types of citable units but nested differently in different parts of its tree. For example, a thesis might be comprised of chapters, sections, and paragraphs. Some paragraphs might be direct children of the chapters. Other parts of a chapter might be divided into section citable units, with the paragraphs as children of those sections.

We would represent that hierarchy as follows:
"citationTrees": [
{
"@type": "CitationTree",
"citeStructure": [
{
"citeType": "chapter",
"citeStructure": [
{
"citeType": "section",
"citeStructure": [
{
"citeType": "paragraph"
}
]
},
{
"citeType": "paragraph"
}
]
}
]
}
]
Parallel independent reference schemes
In some cases a Resource might have multiple reference schemes that identify the same sections of text. Aristotle’s Nicomachean Ethics, for example, has traditionally been divided into books with chapters. The classic passage describing virtue as the “mean” is Book 2, Chapter 6. The same work is also divided according to a different scheme based on the old print edition of Bekker. These Bekker numbers refer first to a page in that printed edition, with a lower-case letter indicating the column on a given page. Finally a third number is added to indicate a line in the column. So the same stretch of Aristotle’s work can be referenced as 1106a14-1107a27.

These referencing systems would be represented as two separate CitationTree objects within the Resource’s citationTrees property:
"citationTrees": [
{
"@type": "CitationTree",
"citeStructure": [
{
"citeType": "book",
"citeStructure": [
{
"citeType": "chapter",
}
]
}
]
},
{
"@type": "CitationTree",
"identifier": "Bekker",
"citeStructure": [
{
"citeType": "page",
"citeStructure": [
{
"citeType": "column",
"citeStructure": [
{
"citeType": "line"
}
]
}
]
}
]
}
]
Parallel, partly overlapping reference schemes
It might sometimes be unclear when to use a single CitationTree and when to use a list of parallel CitationTree objects. If the same part of the Resource is always only identified with one identifier, then one CitationTree is used. If the same section of the Resource may be identified with two or more different reference ids, and the one is not simply a finer subdivision of the other, then multiple CitationTrees should be used.
For example, Flavius Josephus’ Jewish Antiquities is always referenced using the same division into books. Those books, however, can be subdivided in two traditional ways: either as a flat series of “sections” (Niese’s system) or in Whiston’s system of chapters with nested sections.

Niese’s second-level “section” divisions do not line up with the Whiston “chapters”. So the same stretch of text can be identified as 7.8.6-7.9.2 or as 7.320-402. These different identifiers point to the same section of the Resource using different organizational divisions for levels below the “Book”. So we would represent this with multiple CitationTrees (taking Niese’s system as the default):
"citationTrees": [
{
"@type": "CitationTree",
"citeStructure": [
{
"citeType": "book",
"citeStructure": [
{
"citeType": "section",
}
]
}
]
},
{
"@type": "CitationTree",
"identifier": "Whiston",
"citeStructure": [
{
"citeType": "book",
"citeStructure": [
{
"citeType": "chapter",
"citeStructure": [
{
"citeType": "paragraph",
}
]
}
]
}
]
}
]
The fact that some citeType labels (“book”) are shared between these two CitationTrees does not make any difference. There are two distinct systems of referencing, which produce different, incompatible reference identifiers for the same section of text.
Document Endpoint
The Document endpoint is used to access the content of document, as opposed to metadata (which is found in collections).
Query Parameters
The Document endpoint supports the following query parameters:
| Name | Type | Description | Methods | Constraints |
|---|---|---|---|---|
| resource | URI | The unique identifier for the Resource whose tree or subtree must be returned |
GET | Required |
| ref | string | The string identifier of a single node in the CitationTree for the Resource, used as the root for the sub-tree to be reconstructed. |
GET | NOT used with start and end |
| start | string | The string identifier of a node in the CitationTree for the Resource, used as the starting point for a range that serves as the reference point for the query. This parameter is inclusive, so the starting point is considered part of the sub-tree to be returned. |
GET | NOT used if a ref is specified, requires end as well |
| end | string | The string identifier of a node in the CitationTree for the Resource, used as the ending point for a range that serves as the reference point for the query. This parameter is inclusive, so the supplied ending point is considered part of the specified range. |
GET | NOT used if a ref is specified, requires start as well |
| tree | string | The string identifier for a CitationTree of the Resource. |
GET | NOT used to query the default CitationTree |
| mediaType | string | The string identifier for the media-type the resource must be returned in | GET |
For parameter combinations and potential errors, see Link
Usages
Query parameters combinations and requirements
- The
resourcequery parameter MUST be provided. - The
treequery parameter MUST be omitted to address the defaultCitationTreeof aResource. - The
treequery parameter MUST not have effects on the response if used without aref, or astartand aendparameters - The
treequery parameter MUST be provided to address aCitableUnitwithin a differentCitationTreefrom the default. - The
refquery parameter CANNOT be used in combination withstartandend. - The
startquery parameter MUST be used in combination withend. - The
endquery parameter MUST be used in combination withstart.
Errors
Some combination of query parameters and their values MUST produce 4xx HTTP Errors:
- A
400 Bad Requesterror SHOULD be returned when theresourceparameter is missing. - A
404 Not Founderror SHOULD be returned when any combination of the parametersresource,tree,ref,startandenddoes not match aResourceand itsCitationTree. - A
404 Not Founderror SHOULD be returned when the requested value of themediaTypeparameter is not available for theResourceidentified by the parameterresourcein theNavigationendpoint.
Formats and limitations of the Endpoint
TEI as a major format for the Document endpoint
Document endpoint SHOULD return textual data in an XML format compliant with the Text Encoding Initiative (TEI) guidelines (application/tei+xml response format). The XML MUST be well formed and SHOULD be valid. XML/TEI SHOULD be the default response media-type.
Document endpoint MAY not implement TEI media-type.
Document endpoints MAY return requested data in as many other formats as the content provider wishes.
XML/TEI encoding and sub-tree representation
The root node of the XML response MUST be the <TEI> root element of the namespace http://www.tei-c.org/ns/1.0. So a response would normally look like this:
<?xml version="1.0" encoding="UTF-8"?>
<TEI xmlns="http://www.tei-c.org/ns/1.0">
<!-- XML of the document requested here -->
</TEI>
If the data to be returned is not a complete document, but a chunk using either the ref parameter, or the parameters start/end, the chunk of the document SHOULD be embedded in the <wrapper> element of the DTS Namespace (https://w3id.org/api/dts#) like this:
<?xml version="1.0" encoding="UTF-8"?>
<TEI xmlns="http://www.tei-c.org/ns/1.0">
<dts:wrapper xmlns:dts="https://w3id.org/api/dts#">
<!-- XML or string of the passage requested here -->
</dts:wrapper>
</TEI>
There is no limitation as to what can be contained by <dts:wrapper> or if its siblings can be provided as long as they are well formed and valid.
The only limiting factor is that <dts:wrapper> MUST contain the requested textual data. This permits an implementation to return contextual material elsewhere within the root TEI node alongside the requested fragment.
The <dts:wrapper> MAY provides the attributes ref, start and end that contains xpath that identifies the elements identified by the parameters ref, start and end. It is recommended to provide these if the excerpt contains content from other chunks excluded by the sub-tree identified by the parameters ref, start and end.
Batch Requests
The Document endpoint does not support batch requests.
For the sake of simplicity and usability the DTS guidelines do not allow for batch operations, i.e. fetching or altering more than one passage of text in the same request. Implementations should encourage client software and other consumers of their API to use multiple asynchronous requests instead.
Response
Header
A Document endpoint SHOULD provide the following entries in their HTTP response header:
LinkSHOULD contain a URI that links back to theCollectionendpoint for the requestedResource, e.g. asLink: </api/dts/collection/?id=https://en.wikisource.org/wiki/Dracula; rel="collection"Content-TypeSHOULD contain the media-type of the response, e.g.Content-Type: application/tei+xml
Examples
Writing Convention for the Examples
In the examples, HTML comments such as <!-- ... --> are used to shorten the amount of information represented, and indicate that more information may be found at this point in the Response body.
Example 1: Retrieve a subtree using the ref parameter
Retrieve the passage C1 of the document labeled by the identifier https://en.wikisource.org/wiki/Dracula.
Request URL
https://example.org/api/dts/document/?resource=https://en.wikisource.org/wiki/Dracula&ref=C1
Recommended response headers
| Key | Value |
|---|---|
| Content-Type | Content-Type: application/tei+xml |
| Link | https://example.org//api/dts/collection/?resource=https://en.wikisource.org/wiki/Dracula; rel=”collection” |
Successful response body
<?xml version="1.0" encoding="UTF-8"?>
<TEI xmlns="http://www.tei-c.org/ns/1.0">
<teiHeader>
<!-- ... -->
</teiHeader>
<text>
<body>
<head>DRACULA</head>
<dts:wrapper xmlns:dts="https://w3id.org/api/dts#">
<div type="chapter" n="1">
<head>CHAPTER I</head>
<head>JONATHAN HARKER'S JOURNAL</head>
<note>(Kept in shorthand.)</note>
<div type="entry">
<p n="1"><date>3 May</date>. <placeName>Bistritz</placeName>.—Left <placeName>Munich</placeName> at <date>8:35 p. m., on 1st May</date>, arriving at Vienna early next morning; should have arrived at 6:46, but train was an hour late. Buda-Pesth seems a wonderful place, from the glimpse which I got of it from the train and the little I could walk through the streets. I feared to go very far from the station, as we arrived late and would start as near the correct time as possible. The impression I had was that we were leaving the West and entering the East; the most western of splendid bridges over the Danube, which is here of noble width and depth, took us among the traditions of Turkish rule.</p>
<p n="2">We left in pretty good time, and came after nightfall to Klausenburgh. Here I stopped for the night at the Hotel Royale. I had for dinner, or rather supper, a chicken done up some way with red pepper, which was very good but thirsty. (Mem., get recipe for Mina.) I asked the waiter, and he said it was called "paprika hendl," and that, as it was a national dish, I should be able to get it anywhere along the Carpathians. I found my smattering of German very useful here; indeed, I don't know how I should be able to get on without it.</p>
<!--- ... -->
</div>
<div type="entry">
<p n="1"><date>4 May</date>. I found that my landlord had got a letter from the Count, directing him to secure the best place on the coach for me; but on making inquiries as to details he seemed somewhat reticent, and pretended that he could not understand my German. This could not be true, because up to then he had understood it perfectly; at least, he answered my questions exactly as if he did. He and his wife, the old lady who had received me, looked at each other in a frightened sort of way. He mumbled out that the money had been sent in a letter, and that was all he knew. When I asked him if he knew Count Dracula, and could tell me anything of his castle, both he and his wife crossed themselves, and, saying that they knew nothing at all, simply refused to speak further. It was so near the time of starting that I had no time to ask any one else, for it was all very mysterious and not by any means comforting.</p>
<p n="2">Just before I was leaving, the old lady came up to my room and said in a very hysterical way: </p>
<!--- ... -->
</div>
<!--- ... -->
</div>
</dts:wrapper>
</body>
</text>
</TEI>
Example 2: Retrieve a subtree using start and end
Retrieve the CitableUnit C1.E1,P1 to the CitableUnit C1.E1,P1 of the Resource identified by https://en.wikisource.org/wiki/Dracula.
Request url
https://example.org/api/dts/document/?resource=https://en.wikisource.org/wiki/Dracula&start=C1.E1,P1&end=C1.E1,P2
Recommended response headers
| Key | Value |
|---|---|
| Content-Type | Content-Type: application/tei+xml |
| Link | https://example.org//api/dts/collection/?id=https://papyri.info/ddbdp/bgu;11;2029/source; rel=”collection” |
Successful response body
<?xml version="1.0" encoding="UTF-8"?>
<TEI xmlns="http://www.tei-c.org/ns/1.0">
<teiHeader>
<!-- ... -->
</teiHeader>
<text>
<body>
<head>DRACULA</head>
<dts:wrapper xmlns:dts="https://w3id.org/api/dts#">
<div type="chapter" n="1">
<div type="entry">
<p n="1"><date>3 May</date>. <placeName>Bistritz</placeName>.—Left <placeName>Munich</placeName> at <date>8:35 p. m., on 1st May</date>, arriving at Vienna early next morning; should have arrived at 6:46, but train was an hour late. Buda-Pesth seems a wonderful place, from the glimpse which I got of it from the train and the little I could walk through the streets. I feared to go very far from the station, as we arrived late and would start as near the correct time as possible. The impression I had was that we were leaving the West and entering the East; the most western of splendid bridges over the Danube, which is here of noble width and depth, took us among the traditions of Turkish rule.</p>
<p n="2">We left in pretty good time, and came after nightfall to Klausenburgh. Here I stopped for the night at the Hotel Royale. I had for dinner, or rather supper, a chicken done up some way with red pepper, which was very good but thirsty. (Mem., get recipe for Mina.) I asked the waiter, and he said it was called "paprika hendl," and that, as it was a national dish, I should be able to get it anywhere along the Carpathians. I found my smattering of German very useful here; indeed, I don't know how I should be able to get on without it.</p>
</div>
</div>
</dts:wrapper>
</body>
</text>
</TEI>
Example 3: Retrieve a full Resource’s tree
Retrieve the full content of a Resource labeled by the identifier https://en.wikisource.org/wiki/Dracula
Request URL
https://example.org/api/dts/document/?resource=https://en.wikisource.org/wiki/Dracula
Recommended response headers
| Key | Value |
|---|---|
| Content-Type | Content-Type: application/tei+xml |
| Link | https://example.org/api/dts/collection/?id=https://en.wikisource.org/wiki/Dracula; rel=”collection” |
Successful response body
<?xml version="1.0" encoding="UTF-8"?>
<TEI xmlns="http://www.tei-c.org/ns/1.0">
<teiHeader>
<!-- ... -->
</teiHeader>
<text>
<body>
<head>DRACULA</head>
<div type="chapter" n="1">
<head>CHAPTER I</head>
<head>JONATHAN HARKER'S JOURNAL</head>
<note>(Kept in shorthand.)</note>
<div type="entry">
<p n="1"><date>3 May</date>. <placeName>Bistritz</placeName>.—Left <placeName>Munich</placeName> at <date>8:35 p. m., on 1st May</date>, arriving at Vienna early next morning; should have arrived at 6:46, but train was an hour late. Buda-Pesth seems a wonderful place, from the glimpse which I got of it from the train and the little I could walk through the streets. I feared to go very far from the station, as we arrived late and would start as near the correct time as possible. The impression I had was that we were leaving the West and entering the East; the most western of splendid bridges over the Danube, which is here of noble width and depth, took us among the traditions of Turkish rule.</p>
<p n="2">We left in pretty good time, and came after nightfall to Klausenburgh. Here I stopped for the night at the Hotel Royale. I had for dinner, or rather supper, a chicken done up some way with red pepper, which was very good but thirsty. (Mem., get recipe for Mina.) I asked the waiter, and he said it was called "paprika hendl," and that, as it was a national dish, I should be able to get it anywhere along the Carpathians. I found my smattering of German very useful here; indeed, I don't know how I should be able to get on without it.</p>
<!--- ... -->
</div>
<div type="entry">
<p n="1"><date>4 May</date>. I found that my landlord had got a letter from the Count, directing him to secure the best place on the coach for me; but on making inquiries as to details he seemed somewhat reticent, and pretended that he could not understand my German. This could not be true, because up to then he had understood it perfectly; at least, he answered my questions exactly as if he did. He and his wife, the old lady who had received me, looked at each other in a frightened sort of way. He mumbled out that the money had been sent in a letter, and that was all he knew. When I asked him if he knew Count Dracula, and could tell me anything of his castle, both he and his wife crossed themselves, and, saying that they knew nothing at all, simply refused to speak further. It was so near the time of starting that I had no time to ask any one else, for it was all very mysterious and not by any means comforting.</p>
<p n="2">Just before I was leaving, the old lady came up to my room and said in a very hysterical way: </p>
<!--- ... -->
</div>
<!--- ... -->
</div>
<div type="chapter" n="2">
<!--- ... -->
</div>
<!--- ... -->
</body>
</text>
</TEI>
Example 4: Retrieve part of a Resource as text/html
Retrieve the subtree of the CitableUnit identified by C1.E1,P1 of the Resource labeled by the identifier https://en.wikisource.org/wiki/Dracula as HTML content.
Request URL
https://example.org/api/dts/document/?resource=https://en.wikisource.org/wiki/Dracula&mediaType=text/html
Recommended response headers
| Key | Value |
|---|---|
| Content-Type | Content-Type: text/html |
| Link | https://example.org/api/dts/collection/?id=https://en.wikisource.org/wiki/Dracula; rel=”collection” |
Successful response body
<!DOCTYPE html>
<html>
<head>
<meta charset="utf-8">
<meta name="viewport" content="width=device-width, initial-scale=1">
<title>Dracula, Chapter 1, Entry 1, Paragraph 1</title>
</head>
<body>
<p>
<i>3 May. Bistritz</i>.—Left Munich at 8:35 <span class="smallcaps" style="font-variant:small-caps;">p. m.</span>, on 1st May, arriving at Vienna early next morning; should have arrived at 6:46, but train was an hour late. Buda-Pesth seems a wonderful place, from the glimpse which I got of it from the train and the little I could walk through the streets. I feared to go very far from the station, as we arrived late and would start as near the correct time as possible. The impression I had was that we were leaving the West and entering the East; the most western of splendid bridges over the Danube, which is here of noble width and depth, took us among the traditions of Turkish rule.
</p>
</body>
</html>
Example 5: Retrieve part of a Resource as text/html of a non-default CitationTree
Retrieve the subtree of the CitableUnit identified by 5 of the Resource labeled by the identifier https://en.wikisource.org/wiki/Dracula using its CitationTree identified pages as HTML content.
Request URL
https://example.org/api/dts/document/?resource=https://en.wikisource.org/wiki/Dracula&mediaType=text/html&tree=pages&ref=5
Recommended response headers
| Key | Value |
|---|---|
| Content-Type | Content-Type: text/html |
| Link | https://example.org/api/dts/collection/?id=https://en.wikisource.org/wiki/Dracula; rel=”collection” |
Successful response body
<!DOCTYPE html>
<html>
<head>
<meta charset="utf-8">
<meta name="viewport" content="width=device-width, initial-scale=1">
<title>Dracula, Page 5</title>
</head>
<body>
<p>simply refused to speak further. It was so near the time of starting that I had no time to ask any one else, for it was all very mysterious and not by any means comforting.</p>
<p>Just before I was leaving, the old lady came up to my room and said in a very hysterical way:</p>
<p>"Must you go? Oh! young Herr, must you go?" She was in such an excited state that she seemed to have lost her grip of what German she knew, and mixed it all up with some other language which I did not know at all. I was just able to follow her by asking many questions. When I told her that I must go at once, and that I was engaged on important business, she asked again:</p>
<p>"Do you know what day it is?" I answered that it was the fourth of May. She shook her head as she said again:</p>
<!-- ... -->
</body>
</html>